在日常工作中,我们经常遇到公文写作的情况。比如,写个通知、总结之类的材料。但是,一提到公文写作,许多人都会头疼万分,不知道如何写,网上的资料又鱼目混珠,耗费大量时间找来的资料却又不能用。
本期开始,小编分3期给大家介绍公文写作方法,并附上范本模板,以便大家需要时随时可用。
首先,我们要明确公文的种类有哪些。
公文种类主要包括:决议、决定、公报、公告、通告、意见、通知、通报、报告、请示、批复、函、纪要等。
本期我们就介绍四种最常用的公文,并附上范本模板。
1. 通知
通知,适用于转发上级单位和不相隶属单位的公文,批转下级企业的公文,发布、传达要求公司各部门和下级企业办理和需要周知和共同执行的事项。
范本模板:
大家注意,要想写出与范本模板一样标准、无误的通知,那就要遵循《通知》文体的基本框架,即:
告知对象→告知事项→原因理由→落实要求
按照这个框架思路,把需要通知的事情放进去,就不会出差错了。下次,如果再遇到写通知的情况,大家不妨先把基本框架写在纸上再构思通知内容,一定能事半功倍!
2. 决定
决定,适用于对重要事项或重大行动做出安排,奖惩有关单位及人员,变更或者撤销下级企业不适当的决定。
范本模板:
《决定》文体的基本框架与通知的基本框架有所不同,要从三个方面构思内容,即:
是什么→为什么→怎么办
背景→重要性和必要性→工作举措
目的→理由→安排
决定一般用于较重要的事项。因此,大家在写作时要紧紧围绕框架来写,避免出现失误造成不必要的损失。
3. 请示
请示,适用于向上级单位请示指示、批准。
范本模板:
如范本模板所示,请示,一般由请示事由、请示事项、结尾三部分组成。
《请示》文体的基本框架可以概括为以下三方面:
请示理由→事项→要求
是什么→为什么→怎么办
背景→目的→措施
另外,请示的结尾还有以下几种常见形式:
“妥否,请批示”
“当否,请批复”
“以上意见是否妥当,请批示”
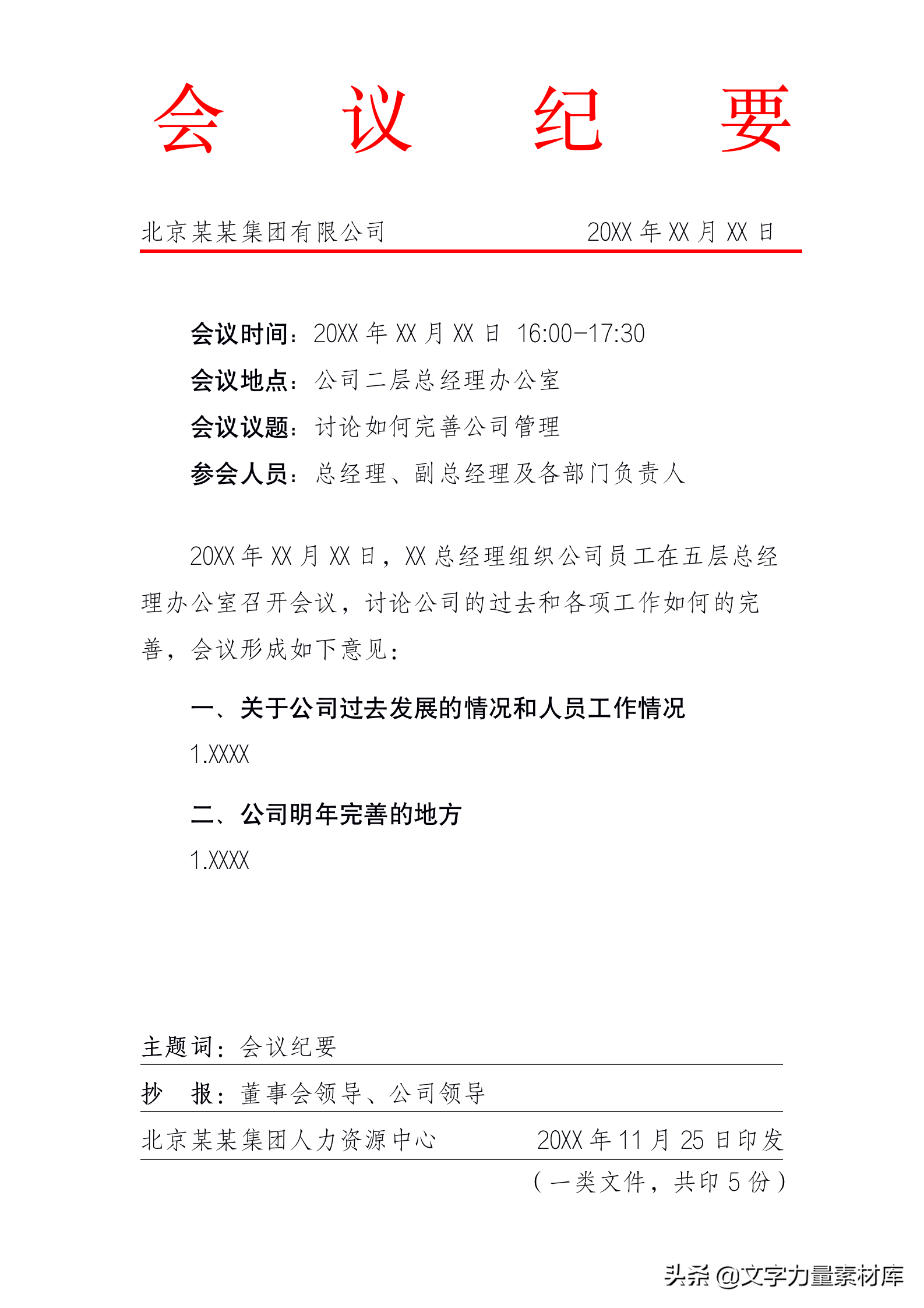
4. 纪要
纪要,适用于记载会议主要情况和议定事项。
范本模板:
会议纪要,是大家在日常工作中最常用到的公文。写作时,要注意主旨突出、层次清楚,体式更加严格规范。
《纪要》文体的基本框架可以概括为以下两三方面:
是什么→为什么→怎么办
背景→理由→措施→要求
以上内容,就是大家日常工作中最常见到、用到的四种公文。大家如果有问题或意见,欢迎留言、私信。

微信扫一扫打赏
支付宝扫一扫打赏