广告

广告

您的位置 首页 常识

冰山理论的启示与意义(详解对冰山理论的感悟理解)

心理学中的冰山理论是一个帮助探寻自我和增进觉察的有效工具,让我们不只停留在行为层面…

心理学中的冰山理论是一个帮助探寻自我和增进觉察的有效工具,让我们不只停留在行为层面去解决问题,而是去觉察行为与情绪背后深层的心理需求与成因。

人最想认识的是自己,但最难的也是认知自己。为什么人很难认知自我?在我们的生活中,每天都有各种各样的事情发生,可我们处理事情的方式却大同小异,因为我们有着固有的模式来应对。下面我们来谈一谈如何使用冰山理论,去认知行为下面的真实自我。

再说冰山理论,认识到自己的“冰山”,你的学习就会本质的改变

01 什么是冰山理论?

精神分析学家弗洛伊德把一个人的心理、意识比作一座漂浮在海面上的冰山。大海中的冰山,露出水面、可以看见的那一部分是很小的,而淹没在水下的、看不到的部分,占绝大部分。水面上的那部分冰山相当于一个人遵守社会公德的那些想法;而那些淹没在水下、没有露出来的,则是大量的、影响力更大的”不道德的、反社会的”念头与想法,尤其是对性欲的渴望。

在弗洛伊德看来,一个人之所以能够表现出来被公众所接受的形象,正在因为他在自己的道德感的压抑下,把那些不好的想法压抑到”水面之下”。

此后,荣格提出了集体潜意识,对佛洛伊德的冰山理论做了进一步的延伸。集体潜意识产生于全人类具有的共同经验,它的内容对于所有人类在本质上都是相同的。

再说冰山理论,认识到自己的“冰山”,你的学习就会本质的改变

到20世纪中,美国知名的心理治疗师和家庭治疗师萨提亚,在家庭治疗基础上提出了自成体系的冰山理论。根据萨提亚的理论,一个人和他的原生家庭有着千丝万缕的联系,这种联系有可能影响他的一生。萨提亚用了一个非常形象的比喻:这就像一座漂浮在水面上的巨大冰山,能够被外界看到的行为表现或应对方式,只是露在水面上很小的一部分,而暗涌在水面之下更大的山体,则是长期压抑并被我们忽略的”内在”。在人的行为和应对方式的表象下面,依次有”感受”、”感受的感受(为什么有这种感受?)”、”观点”、”期待”、”渴望”、”自己(我是谁?)”等根源问题。萨提亚冰山的独到之处是把根源问题细分,能让我们沿着七个步骤找到问题的答案。

简单地说,那些能够被外界看到的行为表现,只是露在水面上很小的一部分,而暗涌在水面之下更大的山体,则是长期压抑并被我们忽略的”内在”。内在冰山包括行为、应对方式、感受、观点、期待、渴望、自我七个层次。

再说冰山理论,认识到自己的“冰山”,你的学习就会本质的改变

在文学领域,1932年,海明威在他的纪实性作品《午后之死》中,提出著名的”冰山原则”。他以”冰山”为喻,认为作者只应描写”冰山”露出水面的部分,水下的部分应该通过文本的提示让读者去想像补充。

他在书中说道,如果一位散文家对于他想写的东西心中有数,那么他可以省略他所知道的东西。

读者呢,只要作者写得真实,会强烈的感觉到作者省略的地方,就好像作者已经写出来了。

02内在冰山的探索

当我们了解自己的”内在冰山”时,看到我们生命中更深层的渴望、期待、观点和感受,就能更清晰地了解自己。

1. 发现自己的应对模式

只要我们仔细观察自己的行为方式,便很容易发现我们使用的不一致的应对姿态(沟通模式)。要么讨好,要么指责,要么是超理智,要么就是打岔,几种行为姿态混淆在一起也很常见。这些不一致的应对姿态,往往伴随着大量的负性心理感受。所以,重要的是体会应对姿态背后的消极情绪,只有我们觉察并接纳内心的感受的时候,才有可能进行一致性的沟通。

再说冰山理论,认识到自己的“冰山”,你的学习就会本质的改变

2. 体会内心的感受

往下探查这些应对姿态带来的”感受”时,通常能够触发我们一大堆负面的情绪,比如委屈、受伤、愤怒、恐惧、孤独之类。此时,不再需要逃离、回避或忽略这一些感受,允许自己与它们”共处”。虽然,我们仍然可以不喜欢某些感受,但可以学着去接纳它们,找回那些曾被忽略的感受,而不是像以往那样,对这些感受感到失望、否认、甚至是隔离、转化——感受的感受。

3. 了解我们的内在观点

接着往下探察,了解我们的”观点 “。我们之所以在沟通中陷入困境,肯定是受一些观点的影响。这些观点可能是家庭的信条或自己的一贯看法,把它们都清理出来,重新审视一番,与事件作对照,或许我们会有新的发现和修订。拓宽我们受限制的知觉。

再说冰山理论,认识到自己的“冰山”,你的学习就会本质的改变

4. 找回被遗忘的期待

再往内心深处走,那里是”期待” ——对自己的期待、对他人的期待等。也许长久以来,这些期待总是落空,以至于都忘了还期待着一些东西”冰山”的探查帮助我们找回了这些期待——那些失落的自我。5. 接纳内心真实的渴望

再往下探查”渴望”层:这里埋藏自由等等。这些被爱、被接纳、人人都需要的东西。走到这里,我们常常会发现,这些生命中天经地义的东西,已被自己长久地忽略了。

再说冰山理论,认识到自己的“冰山”,你的学习就会本质的改变

6. 触探最深层的自我“冰山”的最底层是”自我”,是自己的生命力、精神、灵性的体现。如果我们能触探到这个最深处的自我,便能够获得改变的能量和动力。

例如以孩子爱玩手机为例来进行解析。当孩子爱玩手机时,他表现出来的行为就是看手机,抱着手机不放。

那此时孩子的想法是什么呢?当成人无聊里,便会拿过手机来打发无聊,孩子也是一样,他玩手机,也是因为无聊,因为没有人陪他玩,爸爸妈妈都在看手机,于是他也效仿成人去看手机。

当孩子无聊时,他内心的感受是孤独,爸爸妈妈不爱他,爸爸妈妈更喜欢看手机、电视、忙家务,而不是陪伴他。

孤独的孩子内心的期待是有人陪伴,他的渴望是爸爸妈妈能够陪伴他,爱他。

然而在生活中,当孩子玩手机时,成人总是用教训的口气告诫孩子不要玩,告诉他这里为了他的眼睛好,但成人自己却是在一边看手机,一边教育孩子不要玩手机,这样的教育,对孩子来说是矛盾的,也是无效的。

懂得了冰山理论,知道如何去面对孩子的偏差行为,放弃指责与命令,用正确的方式去面对孩子的问题,那教育也就不再是难题了,想要改变孩子,首先要改变是我们自己。当你用心去体验孩子的感受,当你真正理解了孩子的感受,那你的行为就会产生改变,教育也就有了成果与意义。

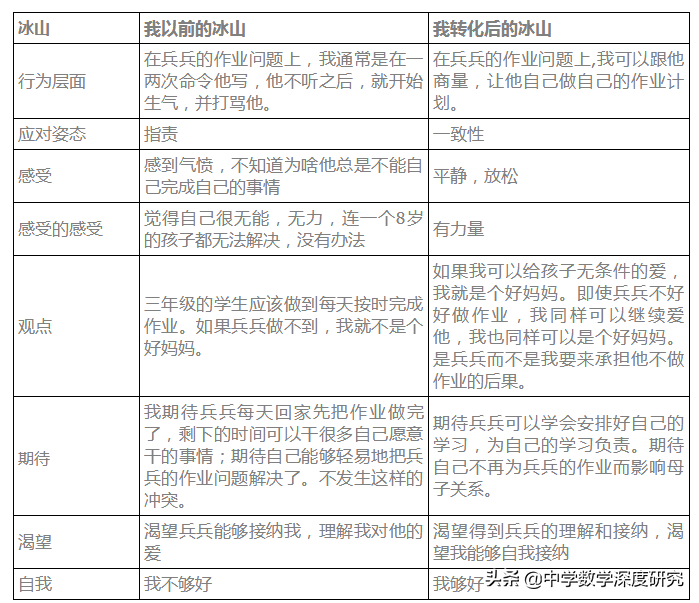
案例:孩子做作业拖拉怎么办?

再说冰山理论,认识到自己的“冰山”,你的学习就会本质的改变

在我们的生活中,每天都有各种各样的事情发生,可我们处理事情的方式却大同小异,因为我们有着固有的模式来应对。觉察,永远是改变的第一步。发生了什么不重要,重要的是我们是如何应对的。

再说冰山理论,认识到自己的“冰山”,你的学习就会本质的改变

03冰山以下,就是个人学习能力提升的”潜规则”。

因此,在弗洛伊德的理论中,一个人就像是”双面人”,那个出现在众人面前的形象,就像是冰山露出水面那部分,是一个被社会道德所允许的、”正面的”人;而实质上,这个人却是被各种”低俗的”欲望所控制的。弗洛伊德还认为,人的各种心理上的矛盾冲突,都是由于那些”不道德的”欲望不堪忍受理智的束缚,二者之间争斗的结果。

例如了解”冰山理论”,有效培养孩子的学习动力。父母都想让孩子好好学习,可有时候,孩子就是对学习不感兴趣,那,有没有办法培养孩子学习的动力呢?

通过今天”冰山理论”的学习,我们知道:孩子不想学习,其实大部分都处在”我想学,但我真的学不会,我很痛苦”这种真实矛盾中,所以,家长一定要耐心帮孩子看看,看看她到底难在哪儿,在孩子做得好的时候,把她好的行为保留下来,做得不好的时候,看看难在哪儿,帮她找到符合她认知水平、学习能力水平的方法。帮她把困难解决掉,孩子自然就能跨过困难去成长,实现能力的升级,你说是不是?

实践教学中,我们要多练习”切冰山”,实现自我修复,有了这种能力之后,就可以在当孩子出现情绪问题时,快速”潜水”,直接看到孩子的内在需求,快速走进孩子的内心,从根源上理解和接纳孩子,与孩子产生链接,很多看似难以解决的问题就能迎刃而解。初中阶段的孩子正值青春期,情绪波动相对较大,作为教师,除了具备过硬的学科专业知识以外,还应该学习心理学知识。

应该说,每个人都有理智的一面,也都有非理智的一面。既要学会适当地放松自己,同时又要学会控制自己的各种欲望,遵守公共规范,不能只为了满足自己的一己之欲而损害他人。因此,弗洛伊德的理论有其合理性的一面,但他片面地夸大人的欲望,尤其是性欲对于人的行为的影响,则受到了广泛的批评。

只有真正发掘出自己的隐性价值和心理,才能建立职业意识、端正职业态度、遵守职业道德。而这些方面的改善,也会极大提高个人的职场能力,助你展翅高飞!

版权声明:本文内容及图片由互联网用户自发投稿贡献,该文观点仅代表作者本人。本站仅提供信息存储空间服务,不拥有所有权,不承担相关法律责任。本站仅提供信息存储服务,文章及图片非本站所发,由用户投稿自发贡献,如有图片及内容侵权不通过邮件告知删除,而擅自诉讼/敲诈/勒索,本站概不妥协,本站认为是在敲诈,必将拿起法律的武器坚决捍卫自己的权益。如发现本站有涉嫌抄袭侵权/违法违规的内容, 请第一时间发送邮件至 3093421469@qq.com 举报,一经查实,本站将立刻删除。转载请注明出处:http://www.bces.com.cn/5567.html

广告

广告

广告

广告

广告

广告

作者: 投稿

为您推荐

发表评论

联系我们

联系我们

工作时间:周一至周五,9:00-17:30,节假日休息

关注微信
微信扫一扫关注我们

微信扫一扫关注我们

关注微博
返回顶部