仅仅10天时间,刚刚于今年1月4日上线的支付宝“金选投顾”就因为业务不合规被下线了。今日傍晚18:00时左右,界面新闻记者在支付宝APP内搜索“金选投顾”,已经找不到相应内容。
对此,蚂蚁基金方面对界面新闻记者表示,目前正在内部了解,若有消息将会第一时间反馈。
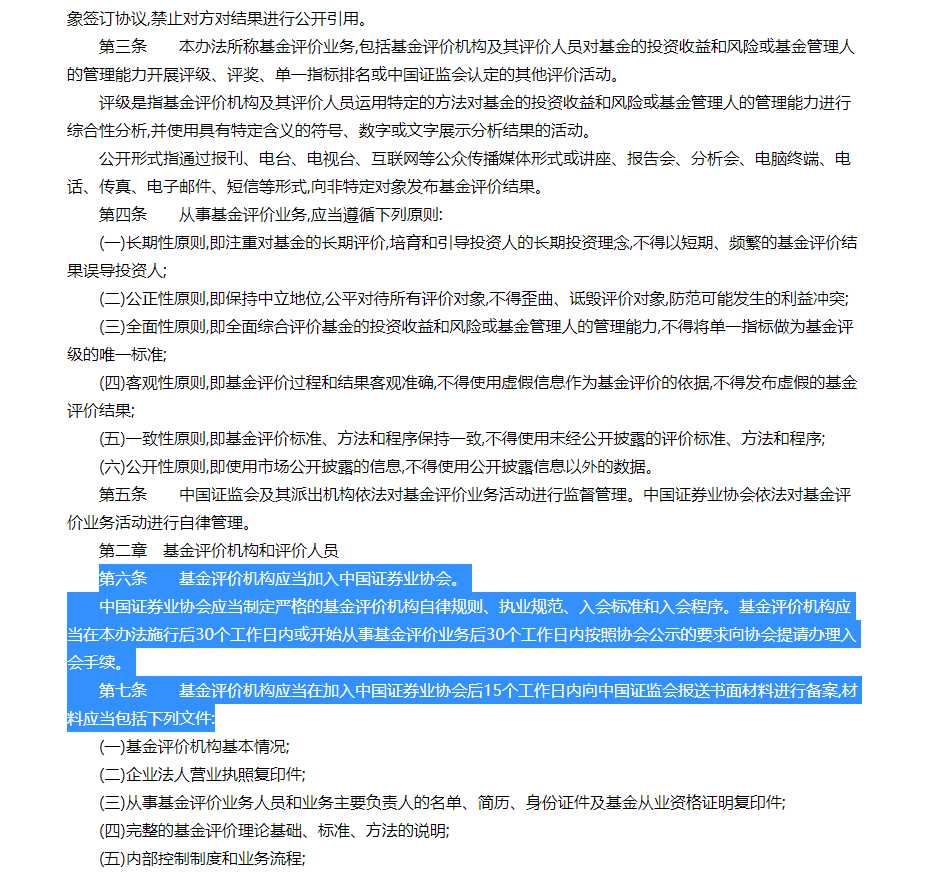
界面新闻记者从业内获悉,此次“金选投顾”被下线,是因为支付宝不具备基金评价资格。中国证监会曾于2009年11月17日发布《 证券投资基金评价业务管理暂行办法 》(第64号令)。《办法》中第六条明确规定,中国证券业协会应当制定严格的基金评价机构自律规则、执业规范、入会标准和入会程序。基金评价机构应当加入中国证券业协会。
《办法》中第七条规定:基金评价机构应当在加入中国证券业协会后15个工作日内向中国证监会报送书面材料进行备案。
中国基金业协会网站显示,自《 证券投资基金评价业务管理暂行办法 》实施以来,目前国内仅有首批10家具备基金评价资格的机构。
其中,具备基金评级资格的机构有7家,分别是上海证券、海通证券、银河证券、招商证券、晨星资讯(深圳)有限公司、北京济安金信科技有限公司、天相投资顾问有限公司。
而具备基金评奖资格的机构有5家,分别是中国证券报社、上海证券报社、证券时报、晨星资讯(深圳)有限公司、北京济安金信科技有限公司。
具体到此次的“金选投顾”业务, 是支付宝联合兴证全球基金、南方基金、中欧财富、广发基金、嘉实财富五家基金公司或基金子公司,以及财通证券推出的支付宝金选基金投顾组合策略。
“这个金选投顾不合规的点在于:作为持有基金投顾牌照的公司,蚂蚁基金应该根据投资者的风险偏好和投资需求,从全市场的基金中进行筛选与之相匹配的基金产品。现在推出的金选投顾,相当于把第一步在全市场基金筛选的权利让渡给了蚂蚁基金,几家基金公司被要求从支付宝金选池中选择单只的金选基金,进行仓位配比后,推出相应的投顾策略。”某基金公司合规部人士向界面新闻记者表示。
分析支付宝金选投顾服务六大策略持仓明细可以看到,富国消费主题混合、中泰开阳价值优选灵活配置被4家基金公司看上,被列入了投顾策略。
“这个投顾策略,感觉是支付宝金选中的精选。但我2020年初,在支付宝买的金选基金,现在还亏30%。”早在金选服务刚推出之初,就有基民表示。
此次金选投顾“匆匆上线十日游”,背后的基金公司则是叫苦不迭。“我们公司内部的评价部门,元旦期间三天加班加点,从支付宝金选池中选了这么十几只基金,组成了投顾策略。销售部门也花了很多资源,进行大力推广。”有基金公司人士向界面新闻记者表示,可以说整个公司对此期待很高,结果最后仅仅面世了十天。
界面新闻记者了解到,除了和支付宝合作推出“金选投顾”策略,上述6家公司中已经有几家拿到了基金投顾牌照,可以进行基金投顾展业。那么为何此次仍旧热衷于和支付宝合作呢?对此,有基金公司无奈表示,“支付宝作为目前最强势的互联网基金销售渠道,坐拥那么大的流量,对于支付宝的要求,一般我们都只有答应并且配合的份儿。”
中国基金业协会公布的2021年三季度基金代销机构公募基金保有规模排行榜显示, 蚂蚁基金以6810亿元的权益基金保有量位列第二位,仅次于7307亿元的招商银行。

微信扫一扫打赏
支付宝扫一扫打赏