门店安装摄像头违规采集人脸数据,小鹏汽车旗下公司被罚10万
文:懂车帝原创 彩丽美
[懂车帝原创 行业]近年来,随着信息技术飞速发展,人脸识别逐渐渗透到人们的生活,在带来便利的同时,也带来了个人信息安全隐患。
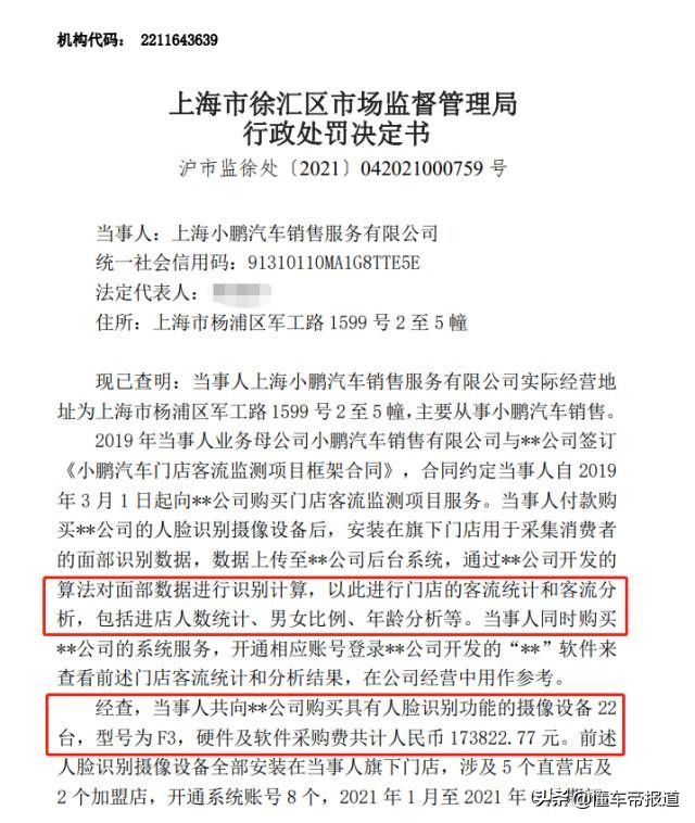
日前,据企查查App显示,上海小鹏汽车销售服务有限公司近日新增一则行政处罚信息,其因涉嫌侵害消费者权益被上海市徐汇区市场监督管理局罚款10万元。
具体来看,据上海市徐汇区市场监督管理局调查,其处罚事由为,当事人(上海小鹏汽车销售服务有限公司)购买具有人脸识别功能的摄像设备22台安装在旗下门店,以此统计进店人数并分析男女比例、年龄等,从而侵害消费者人格尊严、侵犯消费者人身自由或者侵害消费者个人信息依法得到保护的权利。
图源:企查查资料
据行政处罚决定书显示,今年1月至6月,上海小鹏汽车销售服务有限公司共采集上传人脸照片431623张,共涉及5个直营店及2个加盟店。该行为未经得消费者同意,也无明示、告知消费者收集、使用目的,违反消费者权益保护法。据悉,截止案发,当事人已拆除上述门店内的人脸识别摄像头设备,上传的人脸照片已经删除。当事人无违法所得。
“截止案发,当事人已拆除上述门店内的人脸识别摄像头设备,上传的人脸照片已经删除”
据行政处罚书显示,处罚决定日期为2021年12月3日,责令当事人改正上述违法行为,并决定罚款人民币100000元。
此外,小鹏汽车官方对此次事件的处理结果及回应,懂车帝也将持续予以关注。
正通汽车宝马4S店曾被央视点名,回应称“停止所有人脸识别设备”
无独有偶,在今年的“3·15”晚会上,央视曾曝光了万店掌、悠络客等公司违法向商家供应人脸识别摄像头的违法现象,其中,涉及到正通汽车旗下的100多家汽车4S店,全部使用了悠络客提供的人脸识别系统违规采集顾客个人信息。
据央视报道称,一旦消费者进店,店内的人脸识别系统就会识别其面部并保存其人脸数据、性别、年龄、到店次数、到店事件等隐私信息。
随后,针对此事件曝光,正通汽车做出回应称,我们高度重视,已经第一时间停止所有设备使用,并开展自查自验以核实情况,确保维护客户的合法权益不受侵害。并对因此事件给公众和客户造成的困扰,深表歉意。

微信扫一扫打赏
支付宝扫一扫打赏