来源:科普中国
近日,北京部分高校发布通知,调整2021至2022学年秋季学期期末考试及寒假安排。北京大学、中国人民大学、北京物资学院等高校提前放寒假,北京邮电大学、中华女子学院等学校明确学生可提前离校并参加线上考试。
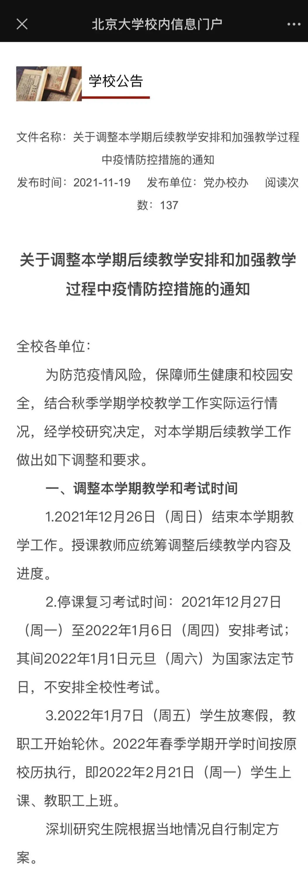
北京大学日前发布通知,学生自2022年1月7日放寒假。
中国人民大学明确自2022年1月4日至9日期末考试,自2022年1月10日起,学生放寒假。
北京物资学院称,学生寒假自2022年1月9日开始。
而校历显示,三所高校原计划自2022年1月17日放寒假,放假时间均比原计划提前一周左右。
北京大学放假安排截图
部分高校明确提前结课,学生可提前离校并参与线上期末考试。
12月11日,北京邮电大学发布通知,明确在12月31日前完成本学期课程教学。2022年1月3日前,本科生离校。1月5日起进行线上期末考试。
中华女子学院发布通知称,将于2021年12月13日至17日完成线下教学,学生于12月19日离校,期末考试以线下、线上两种方式进行。
北京物资学院发布通知,自2021年12月24日起学生可以离校,12月27日开始居家在线上课。2022年1月3日至8日组织在线期末集中考试。
中国劳动关系学院明确调整期末考试时间,21级新生课程提前结课,北京校区第17周(12月27日至31日)为考试周。

微信扫一扫打赏
支付宝扫一扫打赏